Как устроены Mindray SV600 и SV800
Наш телеграм-канал: https://t.me/medfordservice
Содержание:
- Внешний вид аппарата
- Пневматическая схема
- Внутреннее строение
Внешний вид аппарата
Аппараты ИВЛ SV600 и SV800, в отличие от турбинного SV300, являются аппаратами пневматического типа, а дыхательный объем больше в два раза — 20-2000 мл у SV300 против 2-4000 мл у 600-ки и 800-ки. Это позволяет работать даже с новорожденными пациентами.

Сами по себе модели друг от друга отличаются только диагональю монитора (у SV600 - 15,6 дюймов, SV800 - 18,5 дюймов, у обеих моделей разрешение Full HD 1920*1080). По остальным характеристикам аппараты идентичны, поэтому их внутреннее устройство также идентично.
Пневматическая схема
Рассмотрим пневматическую цепь аппарата

На изображении ниже показана взрыв-схема для этой модельной линейки

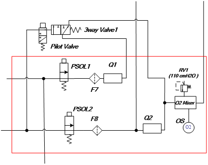
Система подачи газа состоит из двух параллельных ответвлений, включая ответвления O2 и Air. Rаждая ветвь состоит из фильтра, реле давления, обратного клапана и регулятора. Для подводки O2 во многих сценариях применения часто используется цилиндр O2. Регулятор давления в баллоне O2 должен быть установлен на 2,8–6,5 бар. Для защиты компонентов в случае превышения давления к ветви O2 добавлен клапан сброса давления 758 кПа.


Газовый выключатель с трехходовым клапаном приводится в действие управляющим клапаном внутри вентилятора (Pilot Valve).
Управляющий клапан определяет, может ли O2 поступать в приводную камеру трехходового клапана газового выключателя, в зависимости от настроек подачи газа и давления воздуха в газовых путях.


Участок выделенный красной рамкой обеспечивает точный контроль и отслеживание потока воздуха при вдохе пациента и концентрацию O2.

PSOL1, PSOL2 - пропорциональный электромагнитный клапан
F7, F8 - пылевая сетка
OS – датчик O2
RV1 – клапан сброса давления
Функции предохранительного клапана и турбонаддува мы описали в статье про SV-300.




Внутреннее строение
Перейдем к электронным составляющим. Ниже приведена структурная схема аппарата.

Плата AC-DC

Плата DC-DC

Рассмотрим функции платы VCM. Она является частью модуля мониторинга.
- Приводит в действие пропорциональный клапан вдоха (O2 и воздух), дыхательный клапан большого диаметра, предохранительный клапан.
- Измеряет давление газа на входе (O2 и воздуха).
- Регистрирует сигналы датчиков расхода (два датчика расхода на вдохе TSI и один датчик расхода на выдохе).
- Измеряет концентрацию O2, давление при вдохе и выдохе.
- Приводит в действие трехходовой клапан обнуления.

Вторая плата модуля мониторинга - плата VPM.
- Регистрирует аналоговые сигналы о потоках вдоха и выдоха.
- Контролирует давление воздуха.
- Приводит в действие источник питания предохранительного клапана, турбонаддува
- Управляет подачей питания на клапан вдоха и клапан выдоха.

Переходная плата для впуска газа передает сигналы расхода воздуха и O2 (в том числе концентрации), а также сигналы температуры.

Плата адаптера датчика

Плата управления турбонаддувом


Модули дисплея для 600-ой и 800-ой модели

Плата управления питанием и сенсорным экраном

Подписывайтесь на наши ресурсы:
Основной канал компании Медфорд
Канал сервисной службы Медфорд
О команде и практике в Медфорд для студентов
Бот для заказа услуг сервиса и покупки оборудования
Канал Школы инженеров и Бот для записи на курс
Комьюнити инженеров Mindray и Бот для поиска документации, запасных частей и исполнителя сервиса